мета-данные страницы
merge sort
Сортировка слиянием (Merge Sort) — классический алгоритм, часто упоминаемый в связке с Quick Sort. Он также использует подход «разделяй и властвуй», но с акцентом на объединение (слияние) отсортированных подмассивов в итоговую структуру.
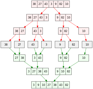
Алгоритм делит массив на две части, рекурсивно сортирует каждую из них, а затем объединяет их в один отсортированный массив.
Как выглядит алгоритм:
- Делим массив на две равные части, пока каждая не станет одноэлементной.
- Сравниваем элементы каждой пары и сливаем их в один отсортированный подмассив.
- Повторяем шаг 2, пока не получим один полностью отсортированный массив.
Эта структура делает алгоритм понятным и легко реализуемым, особенно в языках с поддержкой рекурсии: Python и Java. Однако операции требуют дополнительной памяти для хранения временных подмассивов. Это один из основных недостатков Merge Sort.
Merge Sort — один из немногих алгоритмов, которые гарантируют временную сложность O(n log n) в худшем, среднем и лучшем случаях. Все это — благодаря рекурсивному делению массива и упорядочиванию уже отсортированных подмассивов.
Пространственная сложность Merge Sort составляет O(n). Требуется дополнительная память для хранения временных массивов, используемых на каждом этапе рекурсии.
Таким образом, в ситуациях, где важна постоянная скорость выполнения независимо от распределения данных, лучше выбирать Merge Sort. Quick Sort может страдать от квадратичной сложности в худших случаях.
Пример реализации
#include <iostream> #include <vector> // Рекурсивная реализация merge (слияния) двух отсортированных векторов std::vector<int> merge(const std::vector<int>& left, const std::vector<int>& right) { std::vector<int> sorted_list; sorted_list.reserve(left.size() + right.size()); size_t i = 0, j = 0; // Сравниваем элементы левой и правой части и сливаем их в один вектор while (i < left.size() && j < right.size()) { if (left[i] < right[j]) { sorted_list.push_back(left[i]); ++i; } else { sorted_list.push_back(right[j]); ++j; } } // Добавляем оставшиеся элементы (одна из частей уже пустая) while (i < left.size()) { sorted_list.push_back(left[i]); ++i; } while (j < right.size()) { sorted_list.push_back(right[j]); ++j; } return sorted_list; } // Рекурсивная реализация merge sort, возвращающая новый вектор std::vector<int> merge_sort(const std::vector<int>& arr) { if (arr.size() <= 1) return arr; // базовый случай: 0 или 1 элемент size_t mid = arr.size() / 2; std::vector<int> left(arr.begin(), arr.begin() + mid); std::vector<int> right(arr.begin() + mid, arr.end()); // Рекурсивная сортировка левой и правой половин std::vector<int> sorted_left = merge_sort(left); std::vector<int> sorted_right = merge_sort(right); // Слияние отсортированных половин return merge(sorted_left, sorted_right); } int main() { std::vector<int> array = {12, 11, 13, 5, 6, 7}; std::vector<int> sorted_array = merge_sort(array); std::cout << "Отсортированный массив: "; for (size_t i = 0; i < sorted_array.size(); ++i) { if (i) std::cout << ", "; std::cout << sorted_array[i]; } std::cout << std::endl; return 0; }
